Patent Watch: Plant-Based Grilled Beef Flavoring
This patent (CN111938122B) provides a detailed description of a plant-based roasted beef flavoring and its preparation method. Its core innovation lies in its exclusive use of plant-based ingredients to simulate the complex chemical reactions that occur when real beef is heated, thereby creating a natural and authentic roasted beef aroma. This addresses the common issues of insufficient flavor and undesirable off-notes found in plant-based meat products.
The following is a summary of the patent, including its technical solution and notable advantages.
I. Patent Background and Technical Problem
Traditional meat flavorings are typically made from animal meat and fat. Driven by growing health (zero cholesterol, zero antibiotics) and environmental awareness, the market demand for "plant-based meats" and "plant-based flavorings" made from plant proteins and oils is increasing. However, without animal ingredients, these products face two major challenges:
- Lack of Characteristic Flavor: It is difficult to replicate the unique flavor of different animal meats, such as roasted beef.
- Presence of Plant Off-notes: The inherent unpleasant flavors of plant proteins themselves (e.g., beany flavor in soy) are hard to mask.
The goal of this patent is to provide a plant-based roasted beef flavoring that overcomes these drawbacks, characterized by being free from off-notes and having a natural, authentic aroma, along with a method suitable for industrial production.
II. Core Preparation Method and Technical Solution
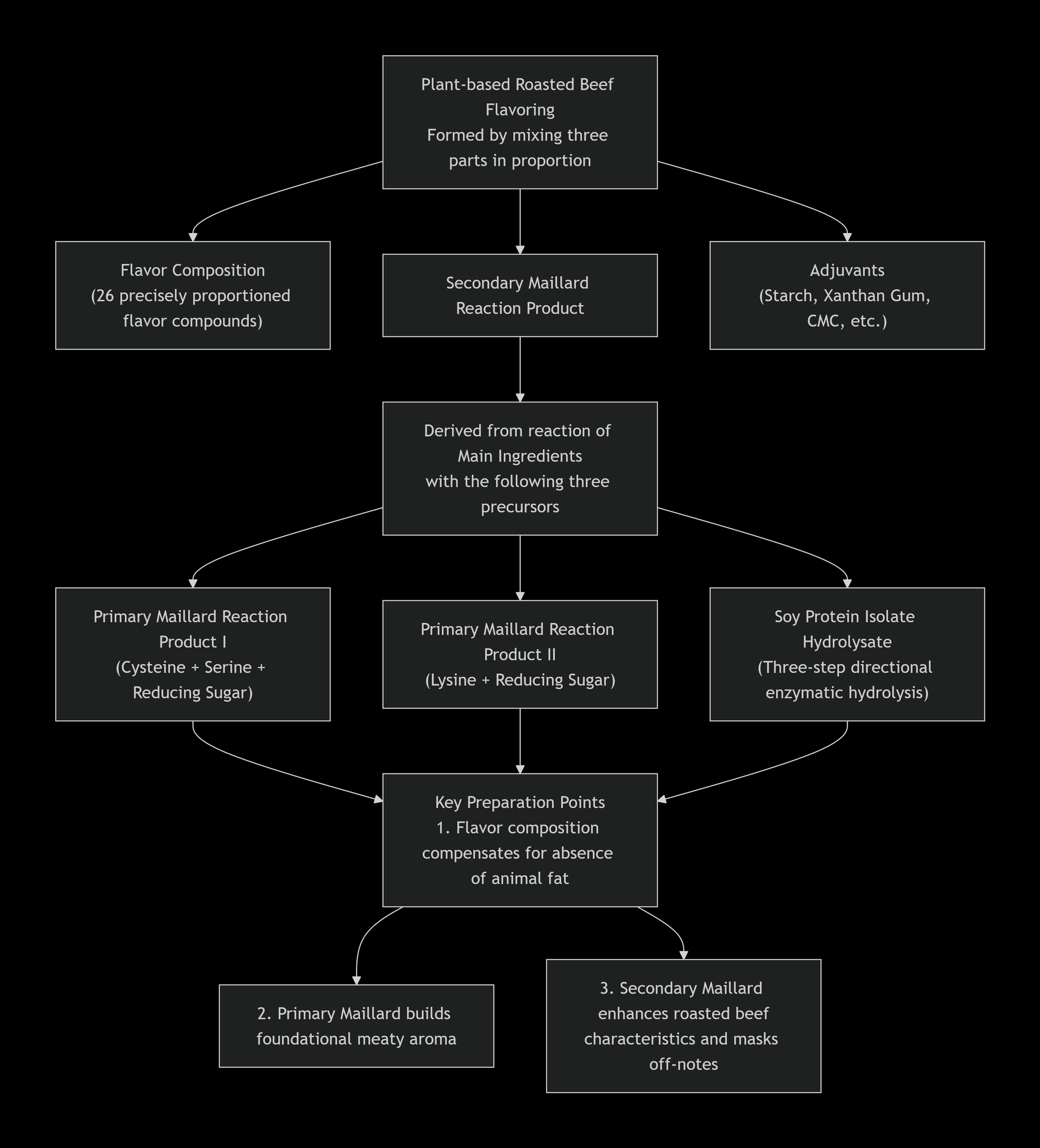
This method is a multi-step, modular systematic process. It constructs a complete roasted beef flavor profile by precisely combining individual flavor compounds, targeted enzymatic hydrolysis, and graded Maillard reactions. The process flow and core components are illustrated in the diagram below:

1. Flavor Composition: Precisely Simulating Characteristic Flavor
This is the key to compensating for the lack of characteristic flavor resulting from "not using animal fat." By analyzing the key odor-active compounds in real roasted beef, the inventors formulated a composition containing 26 individual flavor compounds. These substances cover various aspects of roasted beef flavor, for example:
- Sulfur/Nitrogen-Containing Heterocyclic Compounds: Such as 2-methyl-3-furanthiol (meaty aroma) and 2-ethyl-3,5-dimethylpyrazine (roasted, nutty aroma), which are core to meaty and roasted notes.
- Aldehydes, Ketones, Alcohols: Such as hexanal, octanal, 2,4-decadienal, etc., mainly derived from lipid oxidation, providing the fatty and characteristic beef flavors.
- Phenols, Furanones: Such as p-cresol, 4-hydroxy-2,5-dimethyl-3(2H)-furanone, contributing complex background notes like smoky and caramel.
These substances are precisely proportioned by parts by weight and dissolved in vegetable oil (e.g., palm oil, sunflower oil), forming a complete "module" for characteristic flavor.
2. Graded Maillard Reaction: Building Foundational Meaty Aroma and Enhancing Characteristics
The Maillard reaction is fundamental to meaty aroma formation. This patent employs a "primary + secondary" graded reaction strategy:
- Primary Maillard Reaction (I): Reacts cysteine, serine, and reducing sugars under specific pH and temperature. Cysteine is a key precursor for generating sulfur-containing meaty aromas.
- Primary Maillard Reaction (II): Reacts lysine and reducing sugars at a higher temperature. Lysine contributes to roasted and caramel-like aromas.
- Directional Enzymatic Hydrolysis: Performs stepwise, targeted hydrolysis of soy protein isolate using trypsin, papain, and flavourzyme. This not only breaks down plant proteins into smaller peptides and amino acids (providing more precursors for subsequent Maillard reactions) but also effectively removes the beany flavor of soy.
- Secondary Maillard Reaction: Mixes the three products from the previous steps (Primary Reaction Products I and II, and the enzymatic hydrolysate) with main ingredients (including various amino acids, reducing sugars, thiamine, yeast extract, etc.) for a second, more intense thermal reaction (100-140°C). The purpose of this step is to strengthen the foundational meaty aroma intensity, highlight the "roasted" flavor characteristic, and further mask any residual plant off-notes.
3. Final Mixing and Product
The prepared Flavor Composition, Secondary Maillard Reaction Product, and Adjuvants (such as starch, xanthan gum for texture adjustment) are mixed in specific proportions and homogenized at high speed. The final result is a plant-based flavoring with a rich, natural roasted beef aroma.
III. Advantages of the Patented Method
Through this systematic approach, the invention demonstrates several significant advantages over existing technologies:
- Flavor Authenticity and Completeness
- Advantage: Successfully simulates the complex flavor of real roasted beef. By precisely providing characteristic flavors via the Flavor Composition, it solves the problem of plant-based materials alone being unable to generate animal-specific flavors (derived from fat oxidation). Simultaneously, the graded Maillard reactions build a solid "meaty" and "roasted" foundation, resulting in a layered, natural, and authentic overall aroma, rather than a simple or artificial flavoring taste.
- Effective Masking of Plant Protein Off-notes
- Advantage: The inherent off-notes of plant proteins like soy (beany, bitter) are a major pain point for plant-based meat products. This invention uses the synergistic effect of directional enzymatic hydrolysis and secondary Maillard reaction to not only transform or mask the compounds causing off-notes but also generate a large number of intense meaty aroma compounds that "overpower" the undesirable flavors. The final product is thus "free from off-notes."
- Purity of Ingredients and Product Positioning
- Advantage: It uses exclusively plant-based raw materials (soy protein isolate, vegetable oils, food-grade amino acids/sugars). This perfectly aligns with the consumer trends of vegetarianism/veganism, health (zero cholesterol, zero trans animal fats), environmental sustainability, and clean labels, providing an ideal, label-friendly flavor solution for plant-based meats, vegetarian dishes, and more.
- Systematic and Controllable Process
- Advantage: The complex flavor formation process is broken down into independent and controllable modules (Flavor Composition module, Primary Reaction modules, Enzymatic Hydrolysis module, Secondary Reaction module). This allows for precise optimization and stable control of parameters for each step (such as pH, temperature, time, substrate ratios), ensuring the stability and reproducibility of the final product quality, facilitating large-scale industrial production.
- Wide Applicability
- Advantage: The final product is a stable flavoring that can be easily incorporated into various food processing applications, such as plant-based patties, frozen vegetarian foods, meat analogues, seasoning sauces, and extruded snacks. It can effectively impart a "natural roasted beef characteristic flavor" to these products, offering broad market potential.
In summary, this patent employs a combinatorial strategy of a "characteristic flavor module (composition) + foundational flavor module (graded Maillard) + off-note removal module (directional hydrolysis)" to creatively solve the core problems of flavor inauthenticity and off-notes in plant-based flavorings. It provides a plant-based roasted beef flavoring with authentic flavor, advanced process technology, and wide application, along with a method suitable for industrial production.
Patent Document: Plant-Based Grilled Beef Flavoring
Patent Number: CN 111938122 B
Title: A Plant-Based Beef Flavoring and Its Preparation Method and Application
Publication Date: 2023.01.10
Applicant: Shenzhen Week零食 Technology Co., Ltd.
Inventors: Xie Jianchun, Li Jian, Du Wenbin, Tan Jia, Wang Yutong
Examiner: Wang Yan
Abstract: The present invention discloses a plant-based beef flavoring and its preparation method and application... (full abstract in page 1).
International Classification: A23L 27/00 (2016.01), A23L 27/10 (2016.01), A23L 27/20 (2016.01), A23L 27/21 (2016.01), A23L 27/22 (2016.01), A23L 27/26 (2016.01), A23L 27/30 (2016.01), A23L 27/40 (2016.01), A23L 29/262 (2016.01), A23L 29/269 (2016.01), A23L 29/30 (2016.01).
Claims
The secondary Maillard reaction product is obtained by mixing and reacting a main material, a primary Maillard reaction product I, a primary Maillard reaction product II, and a soybean protein isolate enzymatic hydrolysate in a mass ratio of (140~420):(15~20):(20~50):(300~500); wherein,
the reaction base material of the primary Maillard reaction product I comprises cysteine, serine, and reducing sugar; and the molar concentration of cysteine is 6~10 mol/L, the molar concentration of serine is 10~15 mol/L, and the molar ratio of cysteine to the reducing sugar is 1:(1~2);
the reaction base material of the primary Maillard reaction product II comprises lysine and reducing sugar; and the molar concentration of lysine is 3~6 mol/L, and the molar ratio of lysine to the reducing sugar is 1:(1~5);
and, the flavor composition comprises the following raw materials in parts by weight: dimethyl disulfide 0.06~0.50 parts, hexanal 8.70~18.21 parts, heptanal 2.31~10.26 parts, 2-pentylfuran 0.21~4.53 parts, octanal 4.18~10.71 parts, 1-octen-3-ol 0.62~4.85 parts, 2-ethyl-3,5-dimethylpyrazine 0.11~1.86 parts, 2-heptenal 0.83~8.52 parts, 2-methyl-3-furanthiol 4.89~30.0 parts, 2-octenal 2.39~10.77 parts, 3-(methylthio)propanal 1.16~11.93 parts, 2,4-hexadienal 0.93~12.25 parts, decanal 1.04~8.75 parts, 2-nonenal 0.08~2.87 parts, benzaldehyde 0.12~4.01 parts, 2,4-nonadienal 0.80~5.79 parts, octanol 0.71~6.39 parts, 2-decenal 0.10~1.89 parts, 2,4-octadienal 0.06~4.02 parts, 2,4-decadienal 3.03~40.21 parts, phenylacetaldehyde 0.11~15.62 parts, 2-undecenal 0.12~5.91 parts, 12-methyltridecanal 0.02~3.57 parts, 4-hydroxy-2,5-dimethyl-3(2H)-furanone 0.04~6.39 parts, p-cresol 0.44~9.02 parts and a solvent 827~932 parts; wherein the solvent is vegetable oil, and the vegetable oil is palm oil, sunflower oil, rapeseed oil or corn oil;
and, the preparation method of the plant-based grilled beef flavoring specifically comprises the following steps:
(1) preparing the flavor composition: diluting the flavor substances with the solvent to a solution with a mass concentration of 1%, and formulating into a composition according to the parts by weight to obtain product A;
(2) primary Maillard reaction (I): adding cysteine, serine and reducing sugar into a phosphate buffer solution to react, and vacuum concentrating to obtain product B;
(3) primary Maillard reaction (II): adding lysine and reducing sugar into a phosphate buffer solution to react, and vacuum concentrating to obtain product C;
(4) directed biological enzymatic hydrolysis: sequentially adding trypsin, papain and flavourzyme to soybean protein isolate for biological enzymatic hydrolysis reaction, then inactivating the enzymes to obtain product D;
(5) secondary Maillard reaction: reacting the product B, the product C, the product D with the main material, then cooling, subsequently adding the product A and mixing uniformly to obtain product E;
(6) mixing and homogenizing: adding auxiliary materials to the product E, and high-speed homogenizing to obtain the plant-based grilled beef flavoring.
Source: Chinese patent document CN 111938122 B (pages 1-3). This HTML compiles the English translation of all extracted content: bibliographic data, claims 1-8, and preparation steps. Mathematical expressions are marked with light background.
Note: The translation is based on the provided JSON output and aims to preserve the precise technical meaning. Some line breaks in complex formulas have been adjusted for readability.
Read this original patent document in Chinese